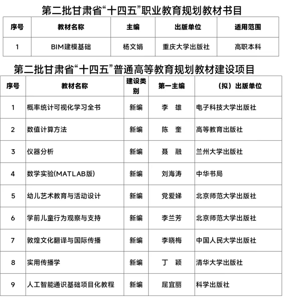
近日,甘肃省教育厅正式公布第二批“十四五”普通高等教育、职业教育教材书目和建设项目立项结果,我校共有1部教材获批“十四五”职业教育教材、9个项目入选省级规划教材建设项目。

近年来,学校紧密围绕地方应用型人才培养目标,不断完善教材规划、编写、选用、评价全流程管理机制,并将规划教材建设作为推动应用型教学改革、提升人才培养质量的重要着力点,积极推进教材内容与产业需求对接、形态向数字化创新转型,强化实践性与应用性导向。
下一步,学校将严格对标省级规划教材的建设标准与规范,强化编写过程管理与质量监控,确保高质量完成项目建设。同时,着力推动教材建设与智慧课程建设、教学改革实践深度融合,协同开展课程知识图谱的构建与应用,系统推进应用型教学资源体系的构建与更新。
撰稿:刘宜让 审核:王振禄